出國旅行其實搞定簽證~就像心中一塊大石頭落下!!
但的確有太多國家的簽證很難搞><
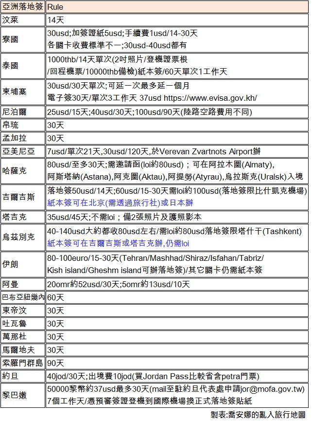
喬安娜把最近整理的簽證準備放上來(包含中東及高加索地區)
本篇是亞洲篇不管是免簽,電子簽,落地簽及一般簽證所需資料...
1.免簽國
2.落地簽國家
3.電子簽國家
4.需簽證國家
文章標籤
全站熱搜
